Capture client inquiries directly from your website with branded lead forms, then manage them in a centralized inbox.
Creating an Inquiry Form
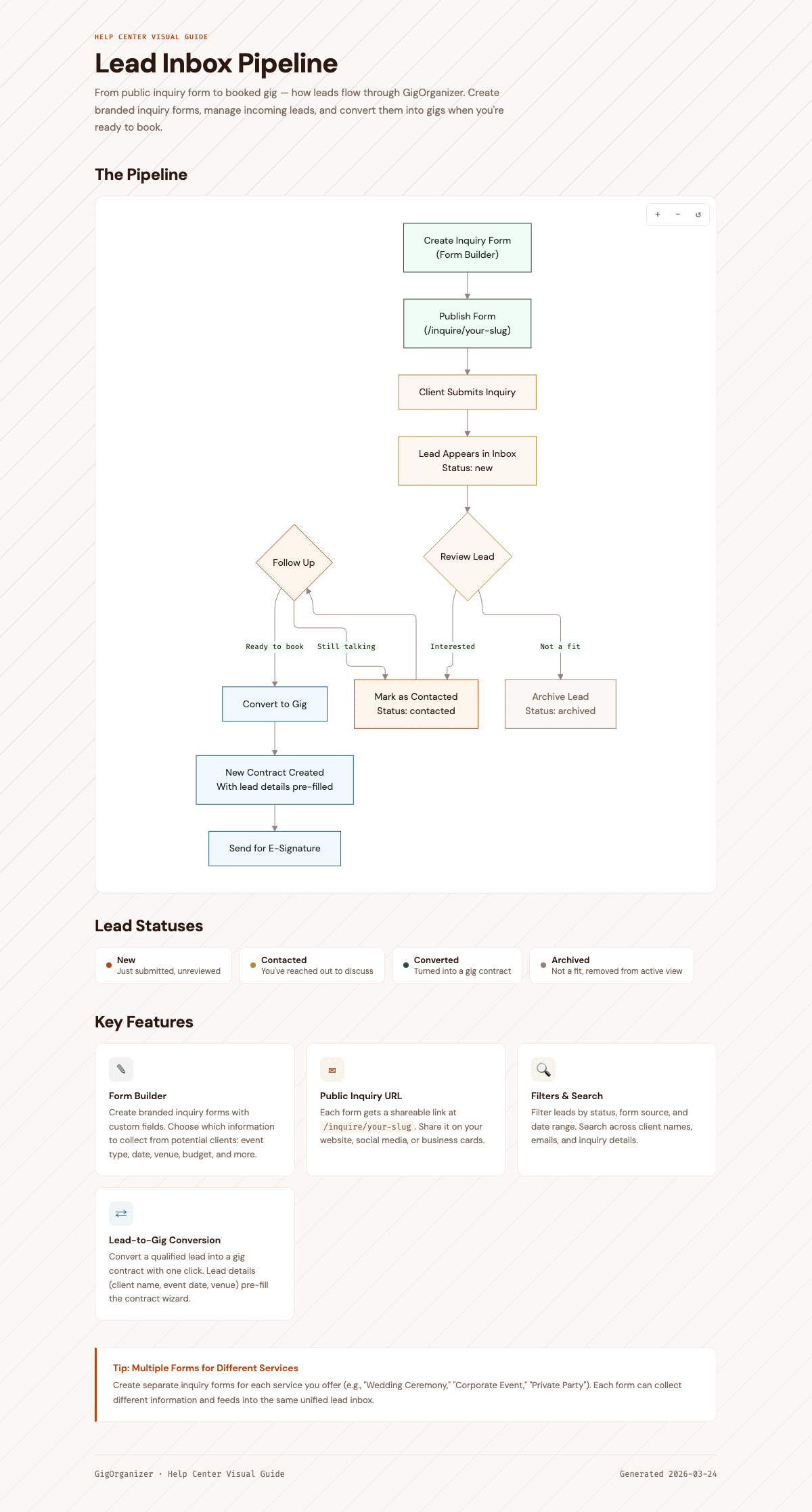
- Go to Dashboard > Leads > Forms
- Click "+ New Form" (or "Create Your First Form" if you have none)
- Choose a Performer Identity — this name appears on the public form
- Set a Form Name (e.g., "Wedding Inquiries")
- Click Create Form
Each form gets a unique public URL like gigorganizer.com/inquire/your-slug.

Editing Your Form
Click Edit on any form card to open the form editor. You can configure:
| Section | What You Can Change |
|---|---|
| Basics | Form name, performer identity, multi-performer mode |
| Fields | Toggle and reorder fields (name and email are always required) |
| Event Types | Customize the event type dropdown options |
| Appearance | Accent color, background, button text, corner style, custom font, logo (Pro) |
| Auto-Response | Custom subject and body for the confirmation email sent to leads |
| Embed Codes | Copy iframe or JS snippet for your website |
Available Fields
Name, email, phone, event type, event date, event time, venue, guest count, budget, referral source, special requests, and message. Each field can be toggled on/off and set as required or optional.
Embedding on Your Website
From the form card overflow menu or the editor's Embed section, copy one of:
- Direct link — Share
gigorganizer.com/inquire/your-sluganywhere - iframe embed — Paste into your website HTML for an inline form (add
?embed=truefor a clean, no-header version) - JS snippet — Lightweight script tag for seamless integration
Managing Leads
Go to Dashboard > Leads to see your inbox. Each lead shows:
- Client name, email, event type, and date
- Which form it came from
- Status badge and relative time
Lead Statuses
| Status | Meaning |
|---|---|
| New | Just submitted, not yet reviewed |
| Contacted | You've reached out to the client |
| Qualified | Good fit — ready to convert to a gig |
| Converted | Successfully turned into a booking |
| Archived | No longer active |
Change a lead's status from the detail panel. Use the status and form filters to focus on what matters.
Lead Detail Panel
Click any lead to open its detail panel with:
- Full contact info and event details
- Message and special requests
- Status dropdown to update the lead
- Notes field for your own reference
- Quick "Email Lead" button
Filtering and Pagination
Use the status filter and form filter dropdowns at the top of the inbox. Leads load in pages — click "Load More" to see older inquiries.
Activating and Deactivating Forms
From the form card overflow menu, click Deactivate to stop accepting submissions without deleting the form. Deactivated forms show an "Inactive" badge. Reactivate anytime.
Common Questions
Can I have multiple forms?
Yes. Create separate forms for different performer identities, event types, or websites.
What happens when a lead submits the form?
They see a thank-you message (customizable). If you've configured an auto-response, they also receive a confirmation email. The lead appears in your inbox immediately.
Is the public form page indexed by search engines?
No. Inquiry form pages include a noindex robots directive.